AI文本分析中……
AI色彩命名中……

序赞Ai时刻等待着你的命令!~

与Ai对话形式持续执行相关Ai智能体任务。

琴沁心2014-5-19 15:01:02
学习中......................
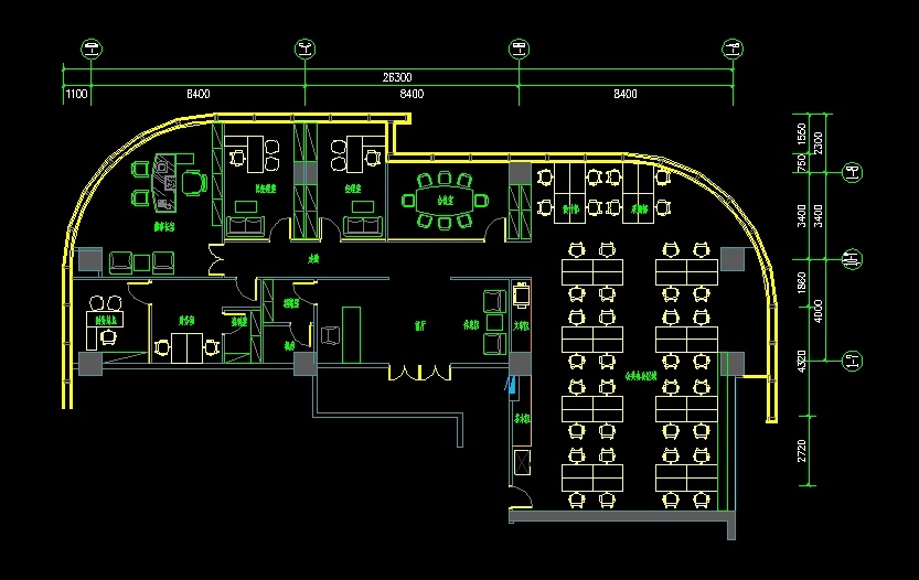
一个200平的办公室,谁可以帮我优化一下不,万分感谢!!_GQ%(EZ@7UYNG20FY5ITZ(B5.jpg
摄空2014-5-24 09:00:52
哈哈建议重来。
来自卤饼店2014-10-11 10:32:55
最右下角的那个人是躲猫猫还是上班!
独._平凡2015-5-4 15:26:15
什么公司啊,多少人数,怎么一个办公方式,
12
您需要登录后才可以回帖 登录 | 注册序赞号

快速回复 返回顶部 返回列表