
- 2017-02-09
- 12508
- 1
- 0
AI文本分析中……
AI色彩命名中……
序赞Ai时刻等待着你的命令!~
与Ai对话形式持续执行相关Ai智能体任务。
孔圣人2017-2-14 12:29:30
| ||
xiaobeiham2017-2-14 23:28:41
| |
叶必锋2017-2-15 09:40:32
| ||
孔圣人2017-2-15 23:04:27
| |
帅帅卡盟-低价QQ2017-2-16 10:24:56
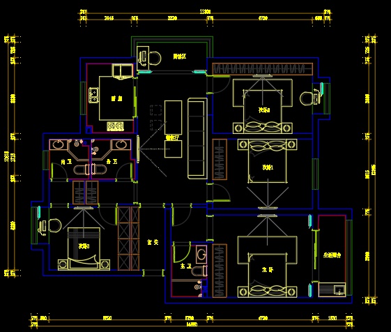
RE: 140平米求助各位大师优化平面,只要回帖就有奖励
| ||
孔圣人2017-2-16 11:05:59
RE: 140平米求助各位大师优化平面,只要回帖就有奖励
| ||
叶必锋2017-2-16 12:39:58
RE: 140平米求助各位大师优化平面,只要回帖就有奖励
| ||
第三方士大2017-2-16 13:52:29
RE: 140平米求助各位大师优化平面,只要回帖就有奖励
| ||



